九江輪胎煉油設備現場安全操作標語張貼完成效果圖
2019-11-13
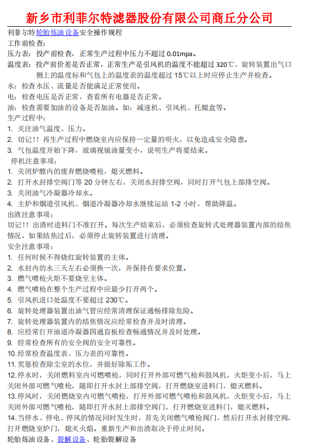
輪胎煉油設備安全注意事項:

1、任何時候不得燒紅旋轉裝置的主體。
2、水封內的水三天左右必須換一次,并保持在要求位置。
3、燃氣噴槍火炬不要燒至主體。
4、燃氣噴槍在整個生產過程中應最少打開兩個。

5、引風機進口處溫度不要超過230℃。
6、旋轉處理器裝置出油氣管應經常清理保證通暢排除危險。
7、旋轉處理器裝置內的結焦情況應經常檢查并及時清理。
8、應經常打開油道冷凝器四通盲板檢查暢通情況并及時處理。

9、經常檢查所有的安全閥的安全可靠性。
10、經常檢查溫度表、壓力表的可靠性。
11、獎懲檢查除塵室的水位,并做好除垢工作。
12、停水時,關閉燃料室內可燃噴槍,同時打開外部可燃氣槍和鼓風機,火炬變小后,馬上關閉外部可燃氣噴槍,隨即打開水封上部排空閥,打開燃燒室進料門,熄滅燃料。
13、停風時,關閉燃燒室內可燃氣噴槍,打開外部可燃氣噴槍和鼓風機,火炬變小后,馬上關閉外部可燃氣噴槍,隨即打開水封上部排空閥門,打開燃燒室進料門,熄滅燃料。
14、當停水、停電、停風的情況同時發生時,首先關閉燃氣噴槍閥門,然后打開水封排空閥,打開燃燒室爐門,熄滅火焰。重新生產和出渣取決于停止時間。

上一篇:
輪胎煉油如何合法化?
下一篇:
考察廢輪胎煉油設備需要注意什么
- 2025-10-24 利菲爾特輪胎煉油設備河北項目現場
- 2024-12-21 分汽包在輪胎煉油設備中的安全性保障
- 2024-12-16 輪胎煉油設備工藝流程概述
- 2024-12-09 廢輪胎熱裂解煉油設備水封進油的解決方案
- 2024-12-02 廢輪胎熱裂解煉油設備水封進油怎么回事?
- 2024-10-30 河南連續式廢輪胎煉油設備制造商
電話:400-118-6697 